Order Now
CDR Writing Help

Career Episode 1 on CDR Sample Production and plant engineer

INTRODUCTION

Time duration October 2004 to December 2005 (14 Months Construction & 10 Years Operation)
Location Cross country Export Pipeline, Sudan
Organization Petro-dar Operating Co (PDOC)
Project Melut Oil Basin Development Project, Sudan, Downstream Pipeline
Position Commissioning Engineer

[CE 1.1]

This career episode is about my project titled “Melut Oil Basin Development Project’’. This project was carried out during my tenure at Petro-dar Operating Co (PDOC) as a Team Leader Operations ……………..to ………………

BACKGROUND

[CE 1.2]

The PDOC Downstream transportation system is split into two key components, the first is the 32-inch diameter field pipeline, 242 km in length. That section is connecting the Field Processing Facility (FPF) where wells fluids are gathered and partially-treated with a maximum of 10% water-cut to the Central Processing Facility (CPF). The second is the 32- inch export pipeline, 1128 km in length; equipped with block valves, launching and receiving Networks, Storage Tanks, in addition to the associated six pumping and heating stations which were designed with flow capacity of 200,000 bpd at the initial phase; beside the export marine terminal located on the Red Sea Coast.

The project is owned by Petro-dar Operating Company (PDOC) in Khartoum, Sudan. PDOC is one of the major companies in Sudan; it is a consortium consisted of oil exploration & production international companies, such as CNPC and Petronas along with Sudan government, with headquarters in Khartoum.

[CE 1.3]

The PDOC Downstream Pipeline Project was designed and erected with the objective of safe, smooth and effective transmission of crude oil produced in blocks 3E and 7E which were located in south east of Sudan to the delivery point at Port Sudan marine terminal which is the eastern area of Sudan. The project helped in the revitalization of the country’s economic and industrial sector competences in terms of meeting the snowballing energy demand, introduction of new engineering technology and national workforce capacity building.

I was assigned as Pipeline Operations Foreman in Pipeline Department to carry out varied cohesive operational tasks of pumping stations facilities in 2007 and since then I have evolved in the job.

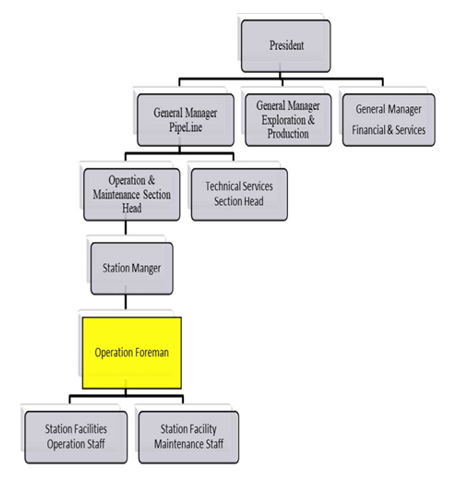
[CE 1.4]

The project Hierarchy is given below. I was answerable to the Station Manager.

Production and plant engineer CDR report

[CE 1.5]

My Roles & Responsibilities

During the project, I was accountable for carrying out the integrated operation of the pumping station facilities as the following:

  • I made sure that HSE standards are never compromised and all station operation activities are fully implemented in compliance with the QC / QA policies; adequately identified and mitigated operational risk.
  • I undertook the initial on-site investigation of all incidents or environmental damages.
  • As station operation staff, I supervised & performed reliable & effectual daily operational tasks of facility and utilities.
  • I studied and scrutinized the functional performance data, process layout and work units' availability.
  • I developed the procedures for operation and maintenance according to quality and quantity necessities.
  • I conducted investigations to diagnose operating liabilities & irregularities in relation to standard operation metrics in order to ensure that the station system was operated within intended parameters of flows, pressures, temperatures and hydraulic profiles.
  • I performed steady sites observations and inspections of Plant Rotary and Fixed Equipment such as Air and fuel networks, different pumping units, Heating Systems, Power generation Plant, Pigging Assembly, Storage Tanks and Chemical Treatment Skids to ensure that these are maintained in most effective operating conditions.
  • I worked in synchronizing the detailed online or upcoming partial & major maintenance programs.
  • I allocated time, working manpower and resources for unanticipated activities.
  • I followed up on maintenance schedule until successful completion of the work.
  • I accomplished quality valuation for operationally assigned staff, system components & process progress.

PERSONAL ENGINEERING ACTIVITY

[CE 1.6]

I capitalized my engineering management basics gained from post graduate study to prepare and present a variety of administrative and technical activity reports and also evaluated material consumption and inventories. One important portion of my duties was to contribute in maximizing plant effectiveness and developing the existing procedures as required. Alongside the above, I practiced tasks prioritization & astutely allocated resources of consumable materials and operation manpower amid station activities.

In day to day activities, based on safety guidelines and orientation which I have learned in courses provided by the company and from my work environment, I was accountable for upholding safe, smooth and effective operation of the assigned facility, including, Pumping stations and metering stations. It was also liable for suggesting and undertaking all essential analysis tactics for abnormal situations and activates remedial actions which were needed to resolve operational glitches.

[CE 1.7]

I directed the start-up procedure supervision of three variable speed centrifugal pumps manufactured by Sulzer and driven by dual fuel (diesel/crude) burning engine provided by Wartsila & coupled through increased speed gear box of 6:1 ratio. Each one was capable to deliver up to 165,000 bpd.

I was also tasked for daily overview of harmonized running of power plant which contained three 850 KW Rolls-Royces generators driven by dual fuel (diesel/crude) burning engine along with 80kW emergency generator.

I employed the Hydraulics and fluid mechanics such as:

Bernoulli Equation, Energy Equation, Single and multiphase concept and flow Pressure Loss Equation, Frictional Factor determination and Reynolds Number and Nodal Analysis, in order to run these main units within pre-set flow characteristics and in acquiescence with delivery terminal prerequisites and pipeline hydraulic balance.

[CE 1.8]

Furthermore; I frequently exercised the principle of thermodynamics and heat transfer fundamentals to execute the operational supervision of heating system which consisted of three shell and tube heat exchanger and hot oil heater burner system.

I performed an effective surveillance of diesel and crude fuel storage tanks, open and closed drain system, water tank, water treatment facilities, instrument & utility air system.

I implied my engineering software knowledge to regulate the flow of crude oil transmitted through the crude oil export pipeline using station control system SCS and SCADA system as per the main control center instructions.

[CE 1.9]

Problem faced

While engaging in project activities I faced a problematic situation at Pumping Facility No 5; which was about the dual fuel downloading system which consisted of storage tanks for both crude oil and diesel. It was used to provide fuel for main power engines, pumping units and oil heaters. The fuel was needed to be supplied through booster pumps at certain pressure and temperature and automatically controlled by temperature control valves & pressure switches.

The problem occurred when I noticed a sharp drop in the fuel inlet pressure causing the running engine speed to be fluctuated and almost tripped out. After carefully overriding the emergency response system I was able to stop the running units. Then I started to investigate the entire system components and analyzed the events sequences using cause and affect diagram. It was given that the booster pump output value was 4 bars, the landing pressure was needed to be at least 2.2 bar and inlet temperature 80 C for proper combustion. But the case was only 1.4 bars for pressure at the engine fuel module. It was also given that the engine fuel supply network was dual; serving both diesel and crude. With more intensive investigation the problem appeared to be multistage. I figured out that the engine fuel module (which was designed with level transmitter to indicate high and low level of fuel) had a functional fault that caused the transmitter to stick at the high alarm.

Adequate Problem Resolution

I made a detailed P&ID drawing in correlation with data collected from the site. I concluded that the main reason was a misstructured pipe layout.

Since the line was interchangeably filled with different types of fuel with varying viscosities, with incompetent heat tracing cables; a three-way check valve (positioned at intersection point) got pretentious with the viscosity of crude oil and kept in reversed position thus leading the fuel module to pass depressurized diesel fuel into engine through crude fuel line while running on diesel; the process by which the fuel level transmitter would prevent the diesel fuel system from being refilled.

My course of actions for addressing this situation was initially a short-term solution by changing running mode to crude line manually. I requested a viscometer to be installed & directed electrical team to connect heat tracing cables to fuel module. For permanent solution I suggested for the fuel downloading lines to be structurally separated.

Problem faced

Another technical difficulty I faced took place in Pumping Facility No 2.

Station operation was controlled by SCS system provided by CSE Servlec Company. The system actuated all site equipment start and stops commands, communicates wide-ranging operating matrix signals between station PLC and site device and resets active system alarms into healthy status.

During normal operation, an alarm of over speed module trip in Rolls Royse generator was activated. Few minutes later & before system could recognize and reset the alarm; station experienced total black out. I performed an expounded check and on-site inspection of generator set. I started from 500 KVA emergency generator, terminated unnecessary electrical loads and informed main control system and maintenance team. During the attempts to restart main power generator and orchestrate the electrical outputs a problem of starting failure and repeated shutdown of main generator continued to happen. I called system engineer for specialized problem diagnostics. After investigations were done by the specialist, the logical sequences of the situation were clarified; the prime source of repeated generator shutdowns was Uninterruptible Power Supply (UPS) failure. UPS system was designed and installed to supply power to station PLC and SCS in case of power total loss and due to the chargeability defect of UPS system; it was incompetent to supply the essential power for SCS system thus leading to alarms being hold on active status and main generator to be interlocked.

Adequate Problem Resolution

In order to resolve the issue adequately; system engineer rectified UPS system and overrode the SCS interlock so I could reset system active alarms, restart and synchronize main generator and resume station processes.

[CE 1.10]

Engineering Design

I was entitled by station manager to get in touch with technical services personnel to arrange the execution of design upgrade of the fuel module lines layout.

The total length of feeding line was 45 m for diesel, and 32 m for crude both having the same 2" diameter. The three-way check value was located 4m before the injecting pump. My modification proposal recommended a complete replacement of the combined fuel network with new separately constructed lines for each fuel line. The new diesel line was welded with total length of 12 m; linking the rest of the line to the new one, bypassing the intersection point & controlled with hand valve.

The functional improvements of using that new upgraded fuel downloading system helped in protecting station assets and emerging operation procedures by diminishing the downtime related to equipment deficits.

The redesigning process was achieved in full cooperation with piping engineer, electrical supervisor and welding team. I also used Pipe-Sem software for hydrostatic pressure gradient computation.

Engineering Calculations & Simulations executed

I used the engineering software SCS to lengthily control the facility operation; SCADA was also used for data surveillance and processes interface coordination. In addition I performed all associated calculations including engineering unit's transformation, flow quantity, fuel consumption, & pigging process timing.

[CE 1.11]

Summary

The project was ranked as one of the largest in the country. Construction was carried out during extremely tough segment of time & operation start-up was faced by harsh environment, Equipment delivery delay, and tight schedule. Despite all this resources were allocated wisely and priorities were set up in harmony with operational targets and the first oil was delivered on time. Efforts were continued by all parties to maintain operational practices and maintenance activities in line with QC and QA policies. After 10 years, the pipeline is still running to meet the ultimate objectives for which it was built.

It was a lucrative experience to be involved in this mega project; where I got a respected opportunity to implement the engineering principle in the industrial & energy field thus improving problem handling proficiency, dealing with new technologies, expanding the financial analyses abilities, acquiring design techniques as well as developing personal competences within multidiscipline working environment.

Top 10 Reasons to choose MYCDRHELP.COM

We hold the apex position in providing services regarding CDR writing for engineers Australia. We are known to have very high success records for consistent team of professional writers having years of experience in the field of CDR preparation. We provide the best and trusted service for CDR writing and reviewing of all kinds of engineering disciplines. We provide services for career episode writing, plagiarism check and removal etc.

  • Each section of the CDR is presented in a coherent form, while taking in account the pre-eminent features.
  • The summary statement for the applied occupation is given special attention, as it is the most proficient aspect of the CDR.
  • Utmost emphasis is laid on the various sections of the CDR, from introduction to Summary, in order to ensure that every segment is presented precisely.
  • Preparation of CDR is done by a comprehensive evaluation of the projects in order to provide details to cater to the requirements by Engineers Australia for Australian immigration Competency Demonstration Report.
  • Technical jargons are avoided and each error is corrected as well as any inadequacy is taken care of within the required time duration for the CDR to be approved by EA.
  • Each section of the CDR is assessed as per the standards laid down by MSA (Migration Skill Assessment Booklet) in order to provide meticulous CDR.
  • MYCDRHELP.COM ensures the client that they will be provided with the best quality CDR, that abides by the Australian immigration standards framed by Engineers Australia.
  • The qualified connoisseurs apply an analytical process so that the achievements of the clients are in accordance with their desired position and educational lineup.
  • Appropriate Australian English is used by the professional writers to write the content of the CDR to make it affluent.
  • It is made sure by the professionals of MYCDRHELP.COM that CDR complies with the Australian standards and consists of the desired characteristics of the required profession of the client.

Should you need any further information, please do not hesitate to contact us.

contact@mycdrhelp.com

Contact: +61-4-8885-8110

WhatsApp: +61-4-8885-8110

(Australia, USA, UK, UAE, Singapore, New Zealand)